Pre-IPO轮融资投资硫基光学新材料

融资主体:益丰新材料股份有限公司
融资轮次:Pre-IPO轮融资
投资机构:中启资本
推理时间:2025-10-05
信息来源:https://mp.weixin.qq.com/s/SFdRDqcyfsD1cz_R7d7teQ

2022年2月8日,国内专注含硫及光学材料的益丰新材料股份有限公司成功完成了Pre-IPO轮融资。此次融资活动中,中启资本担任领投角色,为益丰新材的进一步发展注入了新的动力。

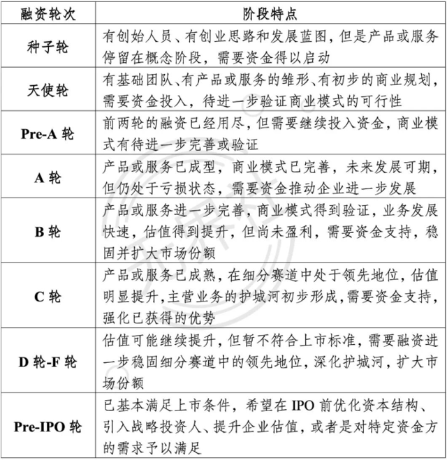
Pre-IPO融资 是企业IPO前最后一轮融资,此时企业规模、市场竞争力、业务模式和业绩通常已具备一定优势,通过该轮融资可充实资金、优化股权和完善治理,为上市做准备。

益丰新材,自2011年成立以来便专注于含硫及光学材料产业的高新技术企业,硫化学产业链从硫化氢废气利用出发,延伸至特色含硫化学品,最终抵达高端含硫新材料,其中聚硫醇、巯基乙醇、硫脲等产品均为公司的重要成果。

益丰新材的拳头产品聚硫醇,作为国家重点支持的化工新材料,被广泛应用于高折光学材料、精密光学透镜、UV光固材料等多个领域。尽管该产品在国内曾一度供不应求,且高度依赖进口,但益丰新材通过多年的技术攻关,成功实现了聚硫醇技术的产业化应用,填补了国内的技术与产品空白。

展望未来,高端光学镜头、特种涂料及胶黏剂等下游市场的快速增长将进一步拉动聚硫醇等核心材料的需求。益丰新材凭借其在国内的领先地位和不断扩大的产能,有望抓住这一市场机遇,实现业绩的快速增长。同时,中启资本作为此次Pre-IPO轮融资的领投方,也将充分发挥其在国际化视野、产业、科技与金融领域的资源优势,助力益丰新材成长为含硫及光学材料领域的国际领先企业。

Title
bottom
沪ICP备11021546号 公安部备案号:31011502008941
增值电信业务经营许可证:沪B2-20180461
Copyright©2025 acebridge 上海仕聚网络科技有限公司